四川发布商业航天高质量发展行动计划
四川省政府办公厅近日印发《四川省商业航天高质量发展行动计划(2025—2030年)》(以下简称《计划》)。《计划》提出,以“快速制造—快速响应—快速发射”能力为牵引,规划建设商业航天发射场;打造技术创新支撑平台,建设高能级创新平台10个以上,突破关键核心技术20个以上;构建“双核(成都都市圈、凉山州) 引领、多地(绵阳市、宜宾市、泸州市、南充市、自贡市、遂宁市、内江市等) 协同”的空间布局,形成多业态融合的商业航天产业体系;推动空天信息规模化应用,形成30个以上典型应用场景解决方案。力争2025年航天产业规模突破500亿元,2030年航天产业规模达1000亿元,培育百亿级企业2—3家,50亿级企业3—5家,10亿级企业10家以上,打造商业航天创新发展新高地。

四川省商业航天高质量发展行动计划
(2025—2030年)
商业航天是重要战略性新兴产业,技术辐射面广、产业带动力强、产品附加值高,是推动航天产业发展、建设航天强国的重要力量,是培育发展新质生产力的重要引擎。为深入贯彻党中央、国务院对商业航天的决策部暑和省委、省政府工作要求,将四川加快打造成为具有全国影响力的商业航天创新发展高地,制定本行动计划。
一、总体要求
坚持以习近平新时代中国特色社会主义思想为指导,深入贯彻落实习近平总书记对四川工作系列重要指示精神,完整准确全面贯彻新发展理念,发挥四川省卫星发射条件优越、航天产业基础雄厚、空天飞行器技术领先、卫星应用场景丰富等优势,着力提升商业航天发射能力、增强创新动能、夯实产业基础、拓展应用场景,推动四川商业航天高质量发展。
以“快速制造一快速响应一快速发射”能力为牵引,规划建设商业航天发射场;打造技术创新支撑平台,建设高能级创新平台10个以上,突破关键核心技术20个以上;构建“双核(成都都市圈、凉山州)引领、多地(绵阳市、宜宾市、泸州市、南充市、自贡市、遂宁市、内江市等)协同”的空问布局,形成多业态融合的商业航天产业体系;推动空天信息规模化应用,形成30个以上典型应用场景解决方案。力争2025年航天产业规模突破500亿元,2030年航天产业规模达1000亿元,培育百亿级企业2—3家,50亿级企业3—5家,10亿级企业10家以上,打造商业航天创新发展新高地。
二、建设西部商业航天港,打造商业航天聚集区
(一)规划建设商业航天发射场。发挥凉山州发射资源优势,按照西部商业航天港“四区一配套”(发射场园区、发射服务区、产业配套区、文旅拓展区和配套基础设施)规划布局,规划建设发射场园区。
(二)高标准建设产业承载区。招引星箭制造航天领域企业及产业链配套企业,支持原位制造,加快推进产业配套区建设,形成融合共生的产业生态体系。开发航天料普、航天康养等特色航天文旅资源,培育大空生物制药、太空育种等航天新业态,适度超前建设基础设施和配套设施,尽快形成商业航天产业集聚效应。
三、强化创新引领,激发创新主体活力和潜力
(三)提升自主创新能力。支持企业承担国家航天领域重大工程、重点型号任务。鼓励发展大运力、低成本、可复用火箭,研发一体化、通用化商业卫星平台,加快推进可重复使用飞行器技术转化应用。开展天基人工智能、综合PNT(定位、导航和授时)体系、卫星智能监测、电磁发射、新一代航天动力等前沿技术攻关。推动卫星载荷向低成本、数字化、高性能方向发展。推动航天领域高性能核心电子元器件、数字处理芯片、星载操作系统等软硬件研制开发,实现自主可控、国产化替代。研发航天高性能材料,推进卫星应用关键核心技术研发,提升应用技术创新能力。
(四)加强科技创新平台建设。引导创新平台开展商业航天关键核心技术研究。支持在川企业与高校、科研院所搭建航天领域科学装置、工程(技术)研究中心、概念及产品验证中心、星地测试及在轨联调服务平台等共性技术创新平台,为产业发展提供持续创新动能。
(五)推动科技咸果转化落地。支持通过先进技术成果西部转化中心等服务平台推动料技成果转化,完善相关配套政策和服务体系,规范标准协议、技术接口、安全策略等,促进航天科技成果在商业航天领域推广应用。
(六)开展商业航天标准体系建设。鼓励航天领域企业建立企业标准体系,支持以团体标准为突破口,重点开展研发制造、环境试验、系统测试、卫星应用等标准研究和制定,依托标准体系“走出去”带动商业航天技术、产品和服务“走出去”。支持企业参与制修订国际标准、国家标准和行业标准。

四、聚力建圈强链,建强商业航天产业链条
(七)内培外引壮大经营主体。鼓励具备条件的省内大企业、大集团投资商业航天领域,支持国内商业航天头部企业来川落地发展,鼓励商业航天中小企业申报国家专精特新“小巨人”企业和独角兽企业。深化我省与航天领域链主企业战略合作,鼓励省属国企、民营企业承接航天领域配套任务,支持链主企业在川扩大外部协作配套。
(八)推动产业集聚发展。打造商业航天特色产业园区、功能区,鼓励头部企业设立区域总部、研究院、创新平台、生产基地等,完善商业航天产业链供应链,逐步构建起“双核引领、多地协同”的产业布局,成都都市圈重点布局火箭、卫星、终端设备、地面系统和配套设备的研发制造以及卫星应用,凉山州重点布局火箭卫星总装总测及商业发射,绵阳市重点布局火箭、发动机制造及卫星应用等,南充市重点布局航天防务装备生产制造,自贡市、泸州市重点布局航天材料及火工品的商业航天产业集群,遂宁市、内江市重点布局卫星管控、卫星数据测控和信息数据处理应用。

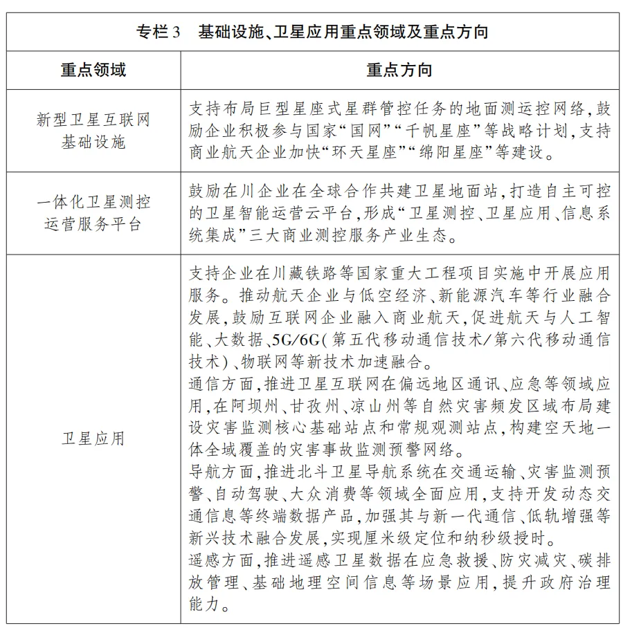
五、完善空间基础设施,拓展卫星应用场景
(九)推进空间基础设施建设。服务国家卫星互联网建设大局,引导上下游企业协同布局,提升“星频站网端”全链路核心竞争力。鼓励在川企业投资建设商业卫星星座、测运控系统、北斗地基增强系统、信关站等空间基础设施及卫星数据应用平台等。支持有条件的地区和企业建设卫星数据接收站,提升全省卫星数据落地能力和卫星数据保障能力。
(十)开展规模化卫星应用服务。建立开放互通的卫星资源共享体系,为各类卫星资源规模化应用提供支撑。广泛挖掘卫星多元化应用场景,政府机关和企事业单位加强卫星数据在相关领域的应用,推动卫星应用产业化、规模化发展。推进通导遥卫星在低空经济、防灾减灾、城市治理等领域及面向大众消费场景的创新应用。

六、保障措施
各地各有关部门(单位)按照职责分工,建立“清单制+责任制”推进机制,确保各项任务有效落实;牢固树立安全发展理念,合力推进全省商业航天安全有序发展。发挥政府产业投资引导基金作用,探索设立市场化运营的航空航天产业投资引导基金。鼓励将符合条件的商业航天企业纳入四川省上市后备企业资源库培育。加强高端人才引进,支持符合条件的人才和创新团队申报“天府峨眉计划”“天府青城计划”等人才项目。